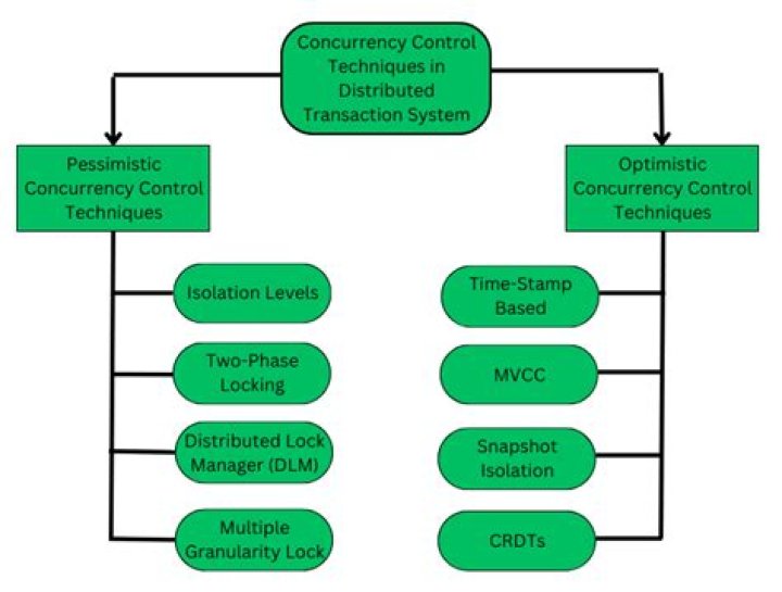
politics What are the problems faced when concurrent transactions are executed in an uncontrolled manner Mar 28, 2026 2 views